湖南鐵路有限公司(簡稱“湘鐵公司”),是經湖南省人民政府、中國國家鐵路集團有限公司批準,路省共同出資設立,省方控股的區域合資鐵路公司。公司定位為湖南省域內合資鐵路的投資、建設、經營、運營管理機構及路省合作平臺,負責湖南省域內已建成運營鐵路的運營、經營管理和后續新建合資鐵路項目的投融資、建設、運營、經營管理等。
2025年1月,湘鐵公司已完成石長鐵路公司股權收購;年底前,即將完成懷邵衡、黔張常鐵路公司股權收購工作;計劃2026年完成衡茶吉鐵路(湖南段)股權收購。收購完成后,湘鐵公司下轄石長公司、懷邵衡公司、黔張常公司、衡茶吉湖南公司4個子公司,總資產超1600億元,管轄石長鐵路、婁邵鐵路、懷邵衡鐵路、張吉懷鐵路、常益長鐵路、黔張常鐵路和衡茶吉鐵路湖南段等7條普高鐵線路,總運營里程1648公里。
根據工作需要,現面向社會公開招聘人員15人,具體公告如下:
一、招聘崗位及要求
(一)招聘崗位

(二)基本要求
1.遵守國家法律、法規,具有良好的品行和職業道德。
2.具備崗位所需的崗位條件。
3.適應崗位要求的身體條件和心理素質。
4.以下人員不得被招聘:
(1)曾因犯罪受過刑事處罰的或曾被開除公職的。
(2)違紀違法或涉嫌違紀違法正在接受有關機關調查尚未作出結論的。
(3)尚在黨紀、政紀處分影響期內的。
(4)在各級各類企事業單位公開招聘中被認定有舞弊等嚴重違反錄用紀律行為的人員。
(5)有吸毒史或毛發毒品殘留物檢測不合格的人員。
(6)被依法列為失信聯合懲戒對象的人員。
(7)已辦理退休的。
(8)法律、政策規定不得聘用為國有企業工作人員的其他情形。
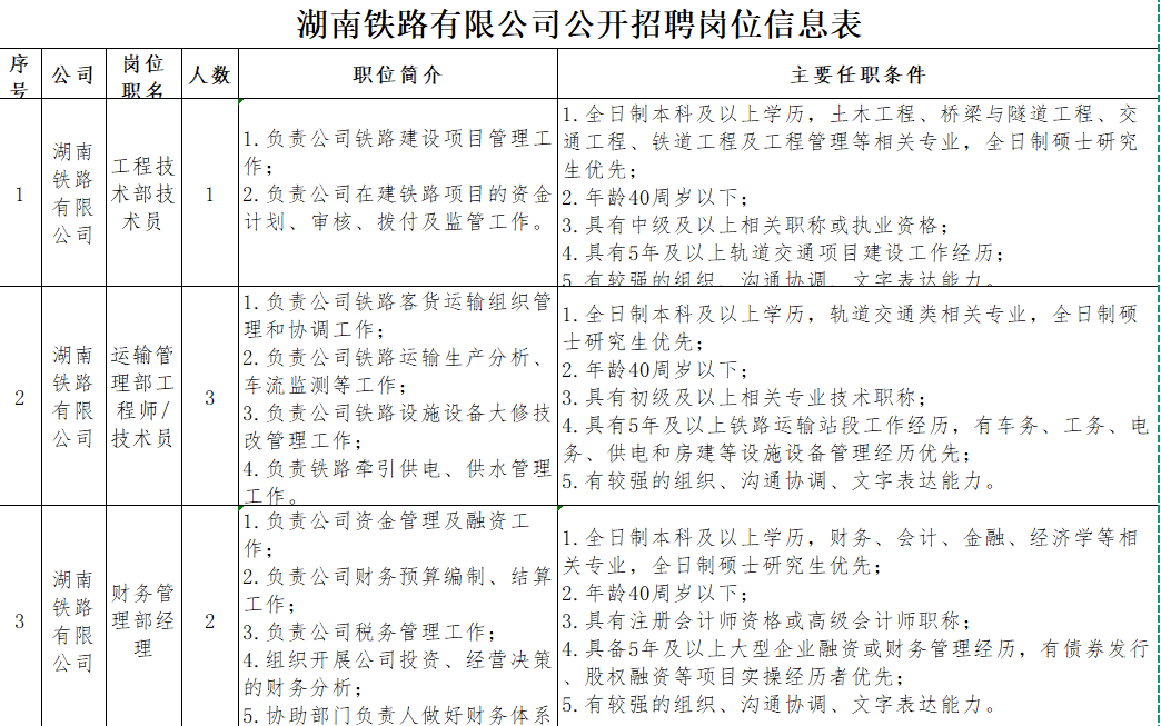
(三)具體崗位要求見《湖南鐵路有限公司公開招聘崗位信息表》(附件)。
二、招聘程序
(一)個人報名
1.報名時間:2025年12月18日至2025年12月31日17:00。
2.報名方式:網上報名。有意向應聘者登錄湖南軌道集團官網(www.hngdkg.com)、前程無憂(www.51job.com)、湘聚國企(www.hnxiangpin.com/index.html),查閱招聘信息,進行網上報名。
3.報名要求:報名填報入口(https://jsj.top/f/T3jJv5),進入后填寫《湖南鐵路有限公司公開招聘報名表》。
4.報名材料:請應聘人員將學歷學位證書、身份證、職稱或職業資格證書、業績證明等材料的掃描件或照片等資料作為附件一并填報。
(二)資格審查
根據崗位要求,擇優進行資格審查。通過資格審查的人員,將以電話或短信或郵件方式通知參加初試;未通過資格審查的,將不另行通知。
實際參加初試的人數與招聘崗位人數的比例不低于3:1,若未達到該比例,則適當延長報名時間或調整任職條件或取消崗位招聘計劃。
(三)綜合測試
綜合測試采取初試、復試相結合的方式,綜合測試成績在湖南軌道集團官網公布。
1.初試
初試形式為筆試。
2.復試
(1)根據初試成績,從高分到低分確定進入復試人選,按復試人選人數與招聘崗位人數不低于3:1的比例確定。若崗位的初試有效人數未達到計劃招聘人數的3倍,則該崗位招聘人數將相應核減。
(2)復試形式為面試。復試合格分數線為70分,低于該成績的人員不能進入下一環節。
3.綜合測試成績
綜合測試成績=初試成績(30%)+復試成績(70%)。
(四)體檢和考察
根據綜合測試成績,從高分到低分確定體檢考察人選,體檢考察人數與招聘崗位人數的比例為1:1。
1.指定醫院進行體檢,體檢合格標準參照公務員體檢合格標準。毛發毒品殘留物檢測列入體檢項目。
2.對體檢合格人員進行考察,采取實地走訪或函調的形式。
體檢不合格或考察不適合招聘崗位或放棄體檢考察或試用期內不勝任崗位等情形的,可視情況按綜合測試成績排名依次遞補,一般遞補不超過2次。
(五)研究人選
研究確定擬聘用人選。
(六)對外公示
擬聘用人選的相關信息在湖南軌道集團官網公示,公示時間為5個工作日。
(七)依法聘用
按程序辦理聘用手續,試用期滿合格的,予以正式聘用。
三、應聘須知
(一)資格審查貫穿整個招聘過程,應聘人員應對本人填報信息、提供資料的真實性、準確性負責,凡不符合招聘條件弄虛作假者,一經查實,取消應聘或錄用資格。應聘人員個人資料僅用于此次招聘,不公開、不退還。
(二)應聘人員須在招聘期間保持本人手機、郵箱暢通。對湖南鐵路有限公司通知未在規定時間內回復的,視為自動放棄。凡因應聘人員通信不暢通造成的后果,湖南鐵路有限公司不承擔責任。
(三)應聘人員須服從招聘單位對其工作單位和崗位的統一調劑和安排,如不服從安排視為自動放棄。
(四)工作經驗、年齡計算截止日期為2025年11月30日。
(五)報名信息填報咨詢電話:0731-88731888(轉236),崗位信息咨詢電話:13875806799,咨詢時間:工作日上午9:30-12:00,下午14:00-17:00;監督電話:18817152846。
(六)本招聘公告未盡事宜由湖南鐵路有限公司人力資源部負責解釋。



好老師 好服務 好上岸 就在新路徑
來青云航空
園航空夢想
一站式培訓、上崗
薪酬高、工作穩定
詳情咨詢:13838613992(微信同號) 13507685869

碩士/國外學歷
南開大學背書
兩年學制
再等就錯過了
詳情咨詢:13838613992(微信同號)
更多學歷提升(高起專 專升本)同號咨詢

心理健康咨詢師
省衛生健康委員會系統發證
契合衛生、教育等領域人才需求
證書含金量高,實用性強
入學低門檻 考證高效率
課程教材齊具備一站式完整學習
詳情咨詢:13838613992(微信同號)13507685869
北京地區護士
常年招聘
培訓上崗
詳情咨詢:13838613992 13507685869

河南明德教育服務中心
深耕紅色教育十余載
全國有基地
課程安排靈活
符合規定要求
詳情咨詢:13838613992,13526789266(微信同號)

