【大河財立方消息】12月16日,河南省人力資源和社會保障廳發布通知稱,對河南省現行失業保險金標準進行調整。調整后的失業保險金標準從2025年12月1日起執行。
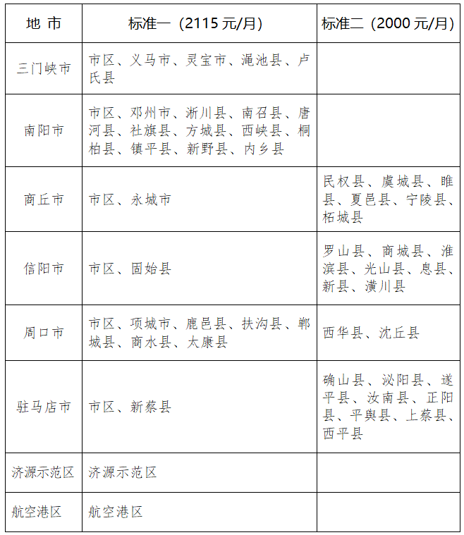
根據通知,失業保險金基本標準按照全省一類行政區域月最低工資標準的百分之九十確定,調整為2115元/月。其中,基本標準高于最低工資標準的三類行政區域,失業保險金標準按照不高于所在地最低工資標準確定,調整為2000元/月。納入省直統籌的失業保險參保單位,失業保險金標準參照鄭州市市區標準執行。調整標準所需資金由失業保險基金列支。



責編:陶紀燕 | 審核:李震 | 監審:古箏


