
Longgang International Arts Center
龍崗國際
藝術中心
龍崗國際藝術中心2026年即將啟幕
四大專業廳館與頂尖設施已準備就緒
期待與您一同走進這座“灣區文化會客廳”
讓世界看見,藝術在此發生
龍崗國際藝術中心總建筑面積達 11 萬平方米,坐落于深圳市龍崗區坂田街道,緊鄰深圳地鐵10號線貝爾路站。
作為深圳市“十四五”規劃中的市級重大文體設施項目,龍崗國際藝術中心定位為“大灣區智慧文化場館標桿”,集國際演藝、藝術展覽、科技教育于一體。藝術中心涵蓋國際演藝中心、數字藝術館、東廣場及山花爛漫公園四大板塊,整體采用“一體化運營”模式。
龍崗國際藝術中心在未來將不僅是一個演出場所,更是一個融合藝術、科技與城市生活的超級文化聚場,一個持續產出視覺奇觀、文化事件與社交話題的超級城市文化目的地。

龍崗國際藝術中心—城市客廳
歌劇廳(1500座)
Opera Theater
01

歌劇廳
龍崗國際藝術中心歌劇廳采用國際通行的鏡框式舞臺,主舞臺、左側臺、右側臺、后舞臺呈“品”字型布置形式,建筑臺口寬18米、高12米,設有可變假臺口,用于快速調整觀演視域與聲光環境;主舞臺深25米、寬31米,適用于絕大多數大型舞劇、話劇、歌劇等演出的需求。
歌劇廳 /舞臺設施設備
基礎套餐配置表(場租所包含設備)

戲劇廳(552座)
Drama Theater
02

戲劇廳
龍崗國際藝術中心戲劇廳采用鏡框式舞臺,配置鼓筒轉臺(內置升降臺)與臺口前樂池升降臺;平面布置為主舞臺 + 左側臺 + 右側臺的三向組織,建筑臺口寬12米、高9米,主舞臺深19.4米、寬29米,滿足戲劇、舞劇、小編制交響/合唱及綜藝晚會等多類型演出對快速轉場與復合景別的需求。
戲劇廳 /舞臺設施設備
基礎套餐配置表(場租所包含設備)

音樂廳(305座)
Concert Hall
03

音樂廳
龍崗國際藝術中心音樂廳為設有305座的中心式舞臺,觀眾席環繞表演區域,這種觀演形式可以更好地促進演員與觀眾的交流互動,音樂廳聲場經專業設計,尤其適合小型的室內樂或古典樂獨奏。
音樂廳 /舞臺設施設備
基礎套餐配置表(場租所包含設備)

多功能廳
Multifunctional Hall
04

多功能廳—前廳

多功能廳—內場
龍崗國際藝術中心多功能廳擁有約 700 平方米(33米×21米)的靈活空間,配備高端LED大屏與專業音響系統,是舉辦各類宴會、發布會、企業年會、時尚酒會與文化沙龍的理想場所。
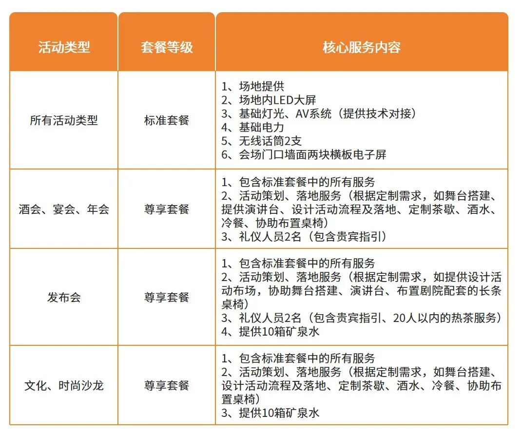
多功能廳 /服務套餐

多功能廳 /舞臺設施設備
基礎套餐配置表(場租所包含設備)

專業的舞臺,專業的設備,專業的服務
龍崗國際藝術中心
將為各方的演出、活動提供堅實保障
無論是基礎場地租賃合作
還是涵蓋策劃與設計的全案整合
這里都能精準匹配,全程護航
場館地址
期待龍崗國際藝術中心啟幕
為龍崗添一抹藝術亮色
來源:龍崗文體通
責編:龍崗融媒(編輯 陳逸芝)
審核:史莉
監制:史衛兵




