“世界,其實是個巨大的草臺班子。” 如果說,之前大家聽到這句話,還是半信半疑的狀態,那此時此刻,這句話話已成圣經。
因為,中國最忙的五人組在網上火了,張吉惟、林國瑞、林玟書、林雅南、江奕云,這五個名字,仿佛有分身能力一樣,出現在全國各地的公告文件中、領獎名單里,從而牽扯出了一連串的造假事件,數量之多,涉及行業之廣,足以載入史冊。

01 最忙五人組
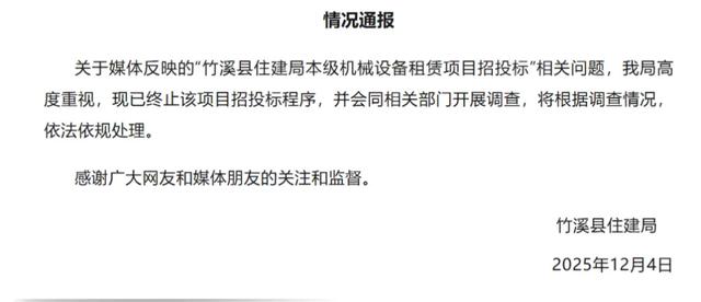
12月3日,政府采購網上,掛出了一份竹溪縣住建局的一則中標公告,表面上的內容,都很規范工整,采購網上每天都有數百上千份這樣的文件,沒啥稀奇的。但是有網友意外發現,其中評審小組成員名單,似乎有點眼熟,好像在哪里見過。

仔細一回憶,張吉惟、林國瑞、林玟書、林雅南、江奕云這五個所謂的專家,似乎來自百度文庫《10000中國普通人名大全》的前五個名字,甚至連排列順序,都跟文檔里面完全一致,出現這種巧合的概率,無限趨近于0,那么唯一的合理解釋就是,公告里面的專家是隨便瞎編的。

媒體翻找竹溪縣過去的招標公告之后,發現他們已經不是第一次這么干了,今年1月的某大道提質升級項目,專家中又有張吉惟,而其余四位專家,林坡書、阮建安、李中冰、夏志豪,也都是在《10000中國普通人名大全》里面能找到的,只不過稍微換了下順序。
這事情有多嚴重呢?按規定,這種官方采購,必須從國家設立的專家庫中隨機抽取評審專家,自己虛構評委是絕對不行了,而且,涉事的項目金額高達3188萬元,竟然如此糊弄……事情發酵短短幾小時后,當地有關部門就光速低頭、承認工作失誤,隨后終止了招標程序。

但是,這種極為簡單粗暴的造假方式,勾起了媒體和網友的好奇心,于是大家動用了最強的武器,搜索引擎,這一搜不得了,搞成了連續劇。
在遼寧省撫順市的行政處罰名單里,以張吉惟為首的五人組,變成了被處罰的小攤販,2022年他們因為違規占道經營,每人被罰了50元,然后上了公示。

12月2日公布的“華夏杯”的書法比賽公布結果,成人組特等獎,也是由張吉惟五人組包攬,其余的一等、二等獎的得主,全部來自《人名大全》,按名冊順序靠排列。

在體育品牌VICTOR與2023年舉辦的羽毛球賽中,張吉惟五人組又成了泰山隊的選手,寫公示的人,甚至還作假作全套,給五人組都配了個身份證號碼。

作為跨界選手,2021年,五人組還在天津市某培訓機構舉辦的“音韻杯”音樂賽事中,分別獲得聲樂A組一、二、三等獎。

除此之外,張吉惟五人組,還是2024年的“全國少年兒童書畫藝術大展”毛筆幼兒組銀獎獲得者;2024年“溯源-圖騰”少兒硬筆書法大賽獲獎者;是2024年山東電視臺少兒春晚的報名者;也是2025年海南省職業能力等級認證考試中成功上岸的“高級物流職業經理”;又是培訓機構口中,2025年全國青少兒播音主持專業考級優異成績獲得者;在2023世界機器人大賽中,五人又代表“澳門科學俱樂部"斬獲獎項。

大家還扒出來,一本名為《臨床醫學研究前沿》的學術期刊,其編委會名單里居然也有張吉惟、林琴、張玟書、李雅南、江奕云五人組,搖身一變又成醫學專家了。事情鬧大之后,很多記者就去找這家期刊詢問,本以為面對質疑,他們會緊急致歉,萬萬沒想到,對方僅僅是把期刊名字改成了英文,避免被人搜索到……太偉大了,我哭死。

他們不僅是醫學專家,還是優秀的工程師和發明家,在國家知識產權局網站公布的信息中,能搜出五人組持有的十多項技術專利,僅張吉惟一人,就涉及了電子雷管、廢氣處理等多個不同的領域。

所以說,這五個人的能力之強、精力之充沛、涉獵之廣,就是漩渦鳴人來了也得罵自己一句,影分身術不過如此。上一回看到這種絕世天才,還是在《瞬息全宇宙》,我只有一次人生,但我創造了無限多種可能。

可能唯一的遺憾就是,因為《人名大全》排序的原因,林國瑞都永遠被張吉惟壓了一頭,建議百度文庫本著人道主義精神,將這本名冊改為隨機排列,多給其它賽博生命一點表現機會。
最搞笑的是,很多網絡小說作者,其實也用了一樣的人名庫,張吉惟是大賽的首發球員,也是太空航行中遇難的船員,還是武學界的老師傅……

極目新聞
網絡小說跟正式文件,居然用著同樣的名單,這何嘗不是一種黑色幽默呢?
兩者完全不是一個性質,前者本來就是虛構的,后者追求的則是絕對的真實,這都能湊到一塊,實屬荒誕。
02 糊弄學的頂點
除了五人組之外,人名庫里的其它虛構名字,也被廣泛用來造假。
媒體扒出,杭州師范大學2022年發布的“福彩公益金項目受助對象公示”,名單和《人名大全》中的姓名高度重合,只不過,他們沒有用最前面的張吉惟,而是截取了更加靠后的幾十個名字。這可是公益慈善項目,而且用著福彩的錢,本來應該把每個受助人的名字都寫得清清楚楚,讓大家知道錢的去向,最后全搞成了賽博生命。

南方都市報
杭州師范已經發公告回應,此事確實是工作人員弄虛作假,將會嚴厲處分,但項目善款確實都花到山區學生身上了,沒有挪用。可能真實情況就是如此,但經過這么一遭之后,公眾對任何解釋,都會持有“對對對你說得對”的懷疑態度。
這還沒完呢,浙江一個高科技智慧鄉村項目,號稱能用智能手環實時檢測居民的健康狀況,但網站上的幾個村民,也是照搬《人名大全》,而且十幾個人共用一套監測指標,血壓、心率、體溫等數據竟然完全一致,堪稱生物學上的奇跡。對了,這套智能工程的總投資是2280萬元……

2024年的全國夏季“村晚”龍峰示范展示活動,演職人員名單,直接復制了百度文庫里的另一個合集,《一萬個名字》。


安徽省六安市發的《2021年1月為民服務辦理事項清冊》里,幾十個辦事群眾,都是來自百度文庫中《姓名大全2》的賽博生命。

新黃河
在廣州通用職業技術學校官網在2023年發布的高考喜報中,110名優秀考生,竟然十幾都是跟《人名大全》一致,連排列順序也相同,只是在中間插了一些真名。營口市科技企業知識轉化平臺,2024年9月30日公布的一份《公有制工程系列中級職稱評審通過人員名單公示》,95個名字,38個來自《人名大全》,順序都不改。遼寧省科技企業知識轉化平臺,去年發的《非公有制高級職稱評審通過人員名單公示》,總共才58個名字,竟然有48個都是從《人名大全》里面抄的。

到目前為止,連續劇仍未結束,每天都有假名單被考古。拔蘿卜帶出泥的事,咱們也見得不少了,這次是蘿卜連著蘿卜,永遠都拔不完,以至于網友們都懶得生氣了,評論區充滿了歡快的空氣,畢竟人無語到了一定程度是會笑的。

大家也合理推導了一下,編纂名單者造假的全過程:
因為上面有規定有要求,必須公布名單,但收集和輸入大量真實人名,是非常繁重的工作,或者壓根就不存在真人,負責編輯公告的人索性隨便瞎編 ————— 當然,靠自己一個個瞎編名字,工作量也不少,要死很多腦細胞,于是就去網上搜 ———— 大家最常用的百度搜索引擎,在結果排名中,往往會把自家的產品放在最前面,于是編輯者自然而然進了百度文庫 ————— 至于為什么在龐大的人名庫里選這五人組、選那幾十個熟面孔,也很好解釋,因為五人組最靠前,而且文檔后面的內容是需要充VIP才能看的,這屬于自費上班了,傻子才干呢!

只能說,如果你在造假的每個環節,都奔著省錢省事省心去,那么最終的結果一定是用上五人組,世界線直接收束了。
他們五人代表著形式主義的巔峰,是最簡單、最純粹、最極致的糊弄,堪稱頂級行為藝術。
03 世界是個巨大的草臺班子
但這算不算最抽象的糊弄,咱們還不好說。
因為五人組的出場率過高,大家的關注點都在他們身上,很多人忽略了,這次假名單風波的起點,其實是“眾多明星違規占道經營”,有網友意外發現,一則來自2019年的占道經營處罰名單上,居然出現了大量的藝人名字,如李現、鄧倫、金晨、孫儷、胡歌等等。

而且名單制作者,似乎是為了排版方便,把很多三字藝人名都刪掉了一個字,所以你在上面還能看到,佟麗、林心、任賢、范冰、林志……
這是真正意義上的,把大家全都當成傻子。別說經常上網的年輕人了,就算是對娛樂圈毫無了解的八十歲大爺,也能從這個比春晚都豪華的陣容里,找到自己熟悉的名字,然后抓住賽博生命的尾巴。名單制作者似乎絲毫都沒考慮暴露的可能性,真就是自己怎么方便怎么來。

可能是嫌拉明星來充數還不夠刺激吧,之后的2021年,同一單位,又在制作公示時隨手亂打名字,就取最簡單的,然后就出現了,丁一、李一、陳一、孫一、白一、趙一、吳一…………這么對比的話,用五人組的那些造假者都算是很用心了,至少他們愿意在糊弄時百度一下。

那些教育機構、野雞組織弄的假名單,倒沒這么狂野,它們離譜的點在于,已經被持續打假多年了,居然還能繼續招搖撞騙。
早在2013年,《中國青年報》等官媒就揭露過,各種掛著“國”字頭教育機構、野雞組織辦毫無含金量的山寨比賽,或者是捏造一個壓根不存在的評選,然后騙人來報名,他們就可以收大把的報名費了,如果參賽者有學習什么藝術、體育特長的需求,正好還能賣課,膽子大一點的,干脆直接兜售獎項,給錢就能拿。

中國青年報
辦山寨比賽就涉及到了一個頒獎的問題,優勝者,肯定得給獎金對吧?如果我是奔著撈金來的,自然是舍不得掏這筆錢,最好的辦法就是把獎頒給不存在的幽靈,獎金自然是左手倒右手了。
像這次張吉惟五人組拿下的特等獎的“華夏杯”書法比賽,就屬于這種類型的,每位參賽者不僅要寄作品過去,還要在線上支付30元報名費,獲得特等獎,則可以拿到1000元的獎金,一等獎是500元。事發之后,圈內人仔細辨認了名字,結果發現,有獎金的特等獎和一、二等獎,全都被張吉惟這些賽博生命給拿走了,真人選手最高只拿了優秀獎,這個等級不發錢,僅提供獎狀。
騙局敗露后,主辦者直接甩出一份手寫道歉信,大家一看他的字跡,直接笑出聲,就這?也敢辦書法比賽???

類似的比賽騙局,其實每年都有媒體報道,這么多年過去了,他們居然還在用老一套,真當互聯網沒有記憶。
換句話講,這種拙劣而隨意的造假,其實普遍存在、長期存在于我們身邊,最忙五人組只是冰山一角罷了。所以說,這世界只能遠觀,千萬不能細看,看多了很容易把自己弄成懷疑主義者,碰到什么都不敢信,活得太累。
仔細想來,這玩意就跟電詐的邏輯一模一樣,只是思路完全相反。很多人都覺得,電詐分子對業務太不上心了,搞來搞去也就那幾個套路,什么洗錢凍結賬戶、商品退款,已經被揭穿過無數次了,能管用嗎?其實電詐分子知道,大多數人都會直接掛電話,他們賭的不是概率,而是數量,只要他們打電話夠多,總有那么一兩個人會上當。

而這些制作幽靈名單的人,思路卻完全反過來,他們大概是想著,絕大多數人都不會認真看名單和文件,更沒有能力去仔細核實,哪怕有一兩個人真的發現了,也沒有精力去投訴,屬于賭概率。但他們忽略了,龐大的人口基數,畢竟有14億雙眼睛看著,只有其中1個人較真,事情馬上就會暴露。
他們也忘了,還有搜索引擎這種抓關鍵詞的神器存在,當一份幽靈名單被逮到了,網友和媒體就可以拿張吉惟們當線索,不斷順藤摸瓜挖出連環案,把所有類似的造假全都曝光,引發輿論風暴。
經過這次轟動全國的事件五人組,他們應該會深刻反思,然后頓悟,造假太敷衍還是不行,下次改用AI編人名。



