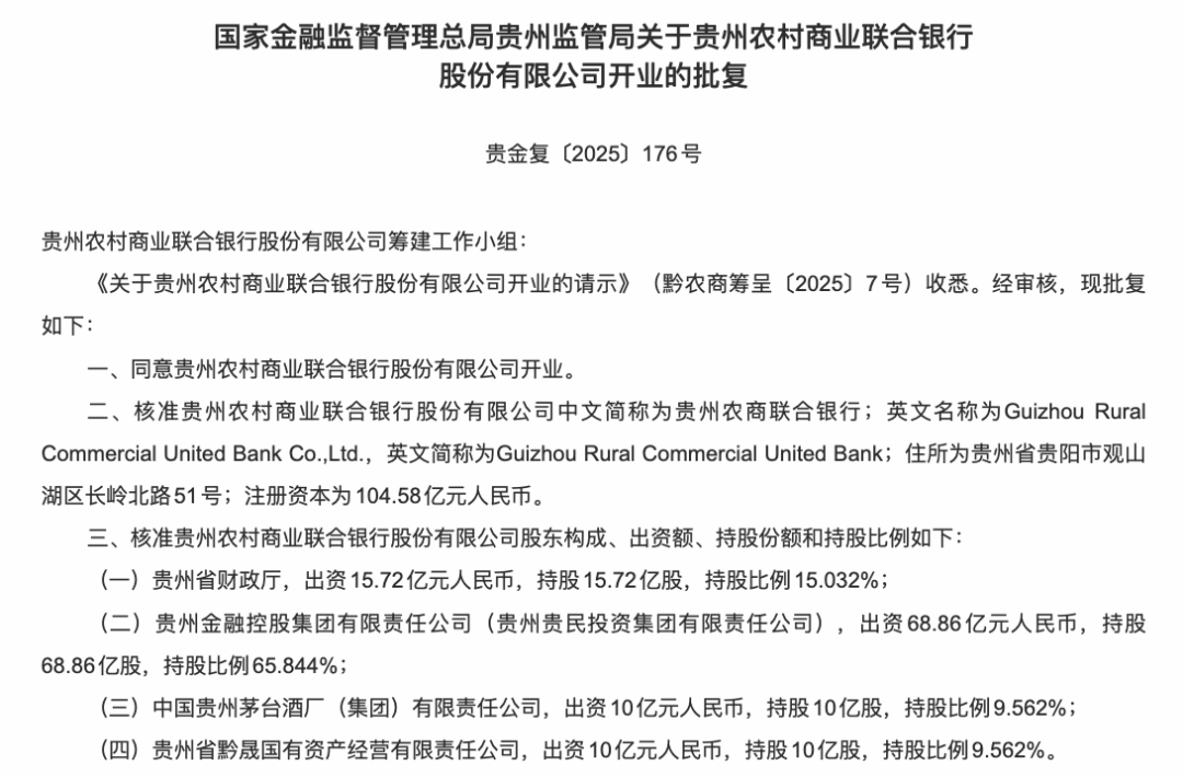
12月15日,國家金融監督管理總局貴州監管局發布批復,準予貴州農村商業聯合銀行股份有限公司(下稱“貴州農商聯合銀行”)開業。根據批復,貴州農商聯合銀行注冊資本為104.58億元。

根據批復,股東構成、出資額、持股份額和持股比例方面,貴州省財政廳出資15.72億元,持股15.72億股,持股比例15.032%;貴州金融控股集團有限責任公司(貴州貴民投資集團有限責任公司)出資68.86億,持股68.86億股,持股比例65.844%;中國貴州茅臺酒廠(集團)有限責任公司,出資10億元,持股10億股,持股比例9.562%,為該行第三大股東。貴州省黔晟國有資產經營有限責任公司出資10億元,持股10億股,持股比例9.562%,和茅臺并列第三大股東。
批復還核準了貴州農商聯合銀行多名高管的任職資格。核準楊松貴州農商聯合銀行董事、董事長的任職資格;核準楊鴻鈞貴州農商聯合銀行董事、副董事長、行長的任職資格;核準胡宇、周鈾、胡恒、夏天容貴州農商聯合銀行董事的任職資格;核準姚正強貴州農商聯合銀行職工董事的任職資格;核準蔣琪、唐海清、李守兵、黃才華貴州農商聯合銀行獨立董事的任職資格;核準李莉、張金祿、陳杰、馮萬華貴州農商聯合銀行副行長的任職資格。
天眼查資料顯示,董事長楊松出生于1973年6月,此前長期任職于貴州省金融系統,2024年出任貴州省聯社黨委書記、理事長;行長楊鴻鈞曾任中國農業銀行貴州省分行副行長,2024年出任貴州省聯社黨委副書記、副理事長、主任。
貴州監管局指出,貴州農商聯合銀行開業之日,原貴州省農村信用社聯合社自行終止,其債權債務由貴州農商聯合銀行承繼。貴州農商聯合銀行應當在領取營業執照之日起6個月內開業。
公開資料顯示,貴州省農村信用社聯合社由省聯社及所轄84家農商銀行(農信聯社)組成,營業網點2293個,員工2.8萬名,存款突破9229億元,貸款突破7095億元,已成為貴州省內業務規模最大、服務覆蓋最廣、從業人員最多的銀行業金融機構。


