“那支再也買不到的‘甩一甩’水銀體溫計,與身邊所有被新標準重塑的物件一起,成為這個時代向上攀升時,一個清晰而有力的刻度。”

文 /巴九靈
“一覺醒來,大家都在瘋搶水銀溫度計,原來一支5元,現在直奔40元了。”
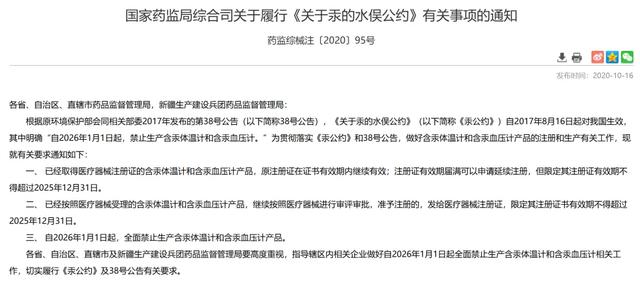
引發這波漲價的源頭,是國家藥監局日前發布的一則通知:“自2026年1月1日起,全面禁止生產含汞體溫計和含汞血壓計”。換言之,陪伴幾代人成長的“甩一甩”的玻璃水銀體溫計,即將退出歷史舞臺。

圖源:國家藥品監督管理局
但市場的反應卻有些出人意料。
消息發布后,各大電商平臺上的水銀體溫計很快出現斷貨,部分店鋪周銷量暴漲十幾倍。
“停產前買一盒,當做時代的紀念,以后說不定是傳家寶。”有網友如此調侃道。
與此同時,這兩天,社交平臺上關于水銀體溫計遭搶購的討論熱度驟升,不少博主曬出一次性購買數十支的照片。

網友曬出囤貨
圖源:小紅書
其背后的成因,比想象中要復雜許多。
綜合來說,這既是一個市場教育題,也是一個市場需求未被滿足的痛點題。
水銀體溫計存在較強的安全隱患,但在公共安全知識領域,很多人對其內含汞的劇毒屬性認識不足,以至于大家對這一政策感到十分“突然”,對于必須淘汰這一“落后產品”的原因更是一知半解;
與此同時,在水銀體溫計之外,市場上還缺乏一款在價格、精度、便利性上與之全面匹敵的完美替代品,以至于許多人明知水銀體溫計有安全隱患,卻依然選擇“戀舊”。

為什么必須淘汰水銀體溫計?
關于人們積極囤貨水銀體溫計的理由,我們梳理了社交媒體上大家的評論,主要聚焦在以下三點:
◎ 一是水銀體溫計測量準、價格低;
◎ 二是無汞替代款難用到離譜。有媒體實測,部分品牌“甩了100次液柱仍卡著35.3℃不動”,被戲稱為“居家健身器材”;
◎ 三是電子體溫計“貴且不準”,售價在一兩百元甚至更高,雖足夠安全,但測量穩定性常遭詬病。
這也是為什么,一條無奈又帶點調侃的建議獲得了高贊:“綜合一下,能不能設計出一個摔不破的水銀體溫計?”

圖源:小紅書
易破+毒害隱患,是水銀體溫計,成為本次整頓對象的關鍵因素。
水銀(汞)是唯一在常溫下呈液態的金屬,利用其熱脹冷縮原理測溫,精度確實很高。然而,它帶來的兩大風險,代價巨大:
◎ 其一,在于其“脆弱”與“劇毒”的結合。當這支體溫計從床頭、抽屜滑落,或在孩子手中不慎脫手,內部約0.5—1克的汞便會泄漏。
更棘手的是,關于水銀的應急處理知識普及不足——許多人不知道,這些散落的銀珠會迅速揮發成看不見的汞蒸氣(區別于“蒸汽”,汞的沸點約為357℃)。
在密閉臥室里,一支體溫計所含的汞若全部揮發,濃度足以超過安全標準數百倍,構成嚴重的急性暴露風險。

圖源:網絡
此外,人體吸入后,汞蒸氣會直接攻擊中樞神經系統和腎臟。短期引起頭痛、咳嗽,長期則可能導致不可逆的腦損傷,對兒童和孕婦的傷害尤為深遠。
因此,正確的處置至關重要:立即開窗通風,佩戴手套,用濕潤棉簽或膠帶小心收集所有汞珠,密封后交由環保部門處理。切記不可用掃帚或吸塵器清理,那只會讓汞珠破碎、加速揮發,將風險急劇放大。
◎ 第二,環境危害持久,并能造成跨代傷害。泄漏的汞不會自然消失,它在環境中可轉化為毒性更強的甲基汞,進入食物鏈不斷富集,最終通過食物重返人體。
近年來,由水銀體溫計破碎引發的意外并不少見。
今年8月,江西一位媽媽因女兒誤用開水測溫導致體溫計爆炸,不慎喝下含汞的水,當晚便出現惡心、腹瀉;此外,也有基層診所因儲存不當導致體溫計批量破碎,因未規范處理,致使多名醫護人員出現慢性汞暴露癥狀。
歷史上,更嚴峻的教訓是發生在上世紀50年代日本的“水俁病事件”,當地因工業含汞廢水排入海灣,導致魚類汞含量嚴重超標,居民食用后引發了大規模、跨代際的神經系統疾病,這場災難的影響至今未消。

化工廠將含汞廢水排入海水中
圖源:網絡
據中國醫療器械行業協會數據,此前國內每年生產約1.2億支含汞體溫計,僅因破損而需處理的汞就達10噸以上。盡管單支體溫計含汞量小,但其龐大的使用基數,使得每年通過破碎、報廢途徑泄漏的汞總量與潛在風險絕對不容忽視。
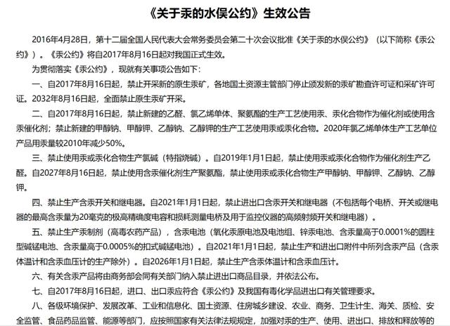
正是基于對這類悲劇的深刻反思,國際社會達成了共識。2013年,聯合國發起了《關于汞的水俁公約》,旨在全球范圍內控制和減少汞污染。

圖源:中華人民共和國生態環境部
我國已于2016年批準該公約,并于2020年就決定自2026年起全面禁止生產含汞體溫計和血壓計,既是履行國際承諾,更是基于科學評估、保護公眾健康與環境的必要舉措。
在此之前,歐洲等地區已率先全面禁用水銀體溫計,全球淘汰含汞產品的步伐正不斷加快。例如今年11月,150多個國家已達成共識,將在2034年前全面禁用含汞牙科材料。

理想平替為何還沒出現?
據行業估算,在禁令生效前,我國每年數億支的體溫計總銷量中,水銀體溫計仍占據約一半的份額。在“安全是硬道理”的前提下,為何市場沒出現完美接棒“甩一甩”的替代品?
目前,市場嘗試了兩條主要路線:無汞玻璃體溫計和電子體溫計,但每一條都未能繞開自身的體驗短板。
先看被網友調侃為“居家健身器材”的無汞玻璃體溫計,它的核心改進是將汞替換為鎵銦錫合金——這種合金無毒且同樣具備熱脹冷縮特性,理論上可延續玻璃體溫計的高精度優勢。

新式無汞玻璃體溫計
但問題恰恰也在物理特性上:合金的粘度比汞大,凝固點也較高,導致測溫后液柱回流緩慢,往往需要用力、反復甩動才能復位。
更關鍵的是,部分廠家為控制成本,未能優化合金配比和玻璃管內壁工藝,這進一步加劇了液柱卡頓,讓本就不佳的使用體驗雪上加霜。
再看呼聲較高的電子體溫計,它雖解決了“易碎有毒”的致命傷,但其精度仰賴于傳感器:優質的熱敏電阻或紅外傳感器固然能實現接近水銀的精度,成本卻相對高昂,直接推高了售價——市面上測量穩定的醫用級產品,價格多在百元以上,與幾元的水銀體溫計相比,家用成本上升了20倍。

工人正在生產體溫槍
事實上,醫用級電子體溫計在理想操作下的精度(誤差約±0.1℃)已能媲美水銀款。網友的“不準”體驗,更多源于其作為消費電子產品,對使用環境與方法的“容錯性”低于“即看即得”的玻璃柱。
而百元以下的平價電子體溫計產品,為壓縮成本往往采用精度較低的傳感器,其測量結果易受環境溫度、皮膚干濕、接觸壓力及測量時長影響:例如腋下式若夾取不規范,偏差可達0.3℃以上;額溫槍在低溫環境下,誤差可能超過0.5℃。
除此之外,無論是電子體溫計還是無汞玻璃體溫計,如無汞體溫計的液柱回流速度、電子體溫計的環境適應性等關鍵指標,雖有國標框架,但過渡期的部分條款缺乏強制約束力,導致不同品牌產品質量參差不齊,由此引發了市場混亂。
畢竟,大部分消費者僅憑外觀難以判斷這些產品的質量優劣,進一步放大了對替代品的不滿和疑慮。
總而言之,替代品的“不完美”,是技術、成本與用戶體驗三方博弈的現狀。水銀體溫計極致的性價比和精準度,是百年工業沉淀的結果;而替代技術的研發與優化,仍處于攻堅階段。

告別“老物件”趨勢,帶來新商機
水銀體溫計的“退場陣痛”,并非孤立的市場現象。當我們把視野拉開會發現,一批陪伴多年的“老物件”正加速被新標準重塑,一張橫跨出行、居家、消費電子領域的“迭代清單”正悄然鋪展,更新著我們的生活:
2025年12月,被稱為“史上最嚴”的電動自行車新國標實施,對車輛阻燃、車速乃至北斗定位都有嚴苛要求;
2026年1月,家電“安全使用年限”新規生效,首次為冰箱、空調等產品設定“退休年齡”,并配套以舊換新與回收體系;
同年6月,家用制冷器具能效新標落地,不僅提升能效門檻,更精準對接母嬰需求,新增專屬保鮮、除菌等健康功能;
再到2027年8月,電器電子產品有害物質限制將進一步收緊,明確禁止多款高污染化學物質的使用。

圖源:國家認證認可監督管理委員會
這些密集落地的新標準,共同勾勒出一幅傳統日用品“標準大升級”的群像。看似領域各異,核心方向卻統一指向了安全、綠色、健康、智能。這背后,是消費升級需求與國家產業政策引導形成的合力。
新標準首先像一把精準的手術刀,直指行業多年積累的核心問題。
以電動自行車新標為例,其嚴苛要求精準對標近年來頻發的車輛起火事故,將產品安全底線提升至公共安全高度。
而給家電設定“退休年齡”并與回收掛鉤,則是推動構建“生產—消費—回收”的綠色循環,試圖從根源上改變“用壞才換”的習慣,減輕對環境的長期負債。
標準的影響力,不止于成品端。它更像一次深入產業鏈的“壓力測試”,漣漪效應持續傳導至上下游。
對上游產業而言,電器電子產品有害物質限制要求,正倒逼材料企業加速研發無鉛、無汞等環保替代品;電動自行車新標推動的智能化升級,則直接催生了智能芯片、車載定位服務等新興產業環節。
但同時,新標準的出臺也在悄然重構了游戲規則——合規成本成為實實在在的競爭壁壘。每一次標準提升,都意味著企業需要投入真金白銀進行研發和認證。競爭的維度從“做更便宜的替代”轉向“做更好的產品”,最終驅動整個產業實現品質躍升。
只不過,在這個新舊交替的“青黃不接”期,新的技術路徑與成本結構,尚未與消費者的舊有預期完全和解。公眾對水銀體溫計的不舍、對電動自行車新車型漲價、規定過于死板的吐槽、對家電“設定退休年齡”的疑慮,都折射出轉型期不可避免的“陣痛”。
然而,這個最顯矛盾的窗口期,也恰恰是產業最具張力、最蘊含機遇的階段。它推動參與者跳出舒適區,在“消費者的評論區”中找到“微創新”的好機會。
或許未來某天,當我們回望此刻,那支再也買不到的“甩一甩”體溫計,不僅是一個告別符號。它會與身邊所有被新標準重塑的物件一起,成為這個時代向上攀升時,一個清晰而有力的刻度。
本篇作者 | 袁一音 | 責任編輯 | 徐濤
主編 | 何夢飛 | 圖源 | VCG、網絡


