
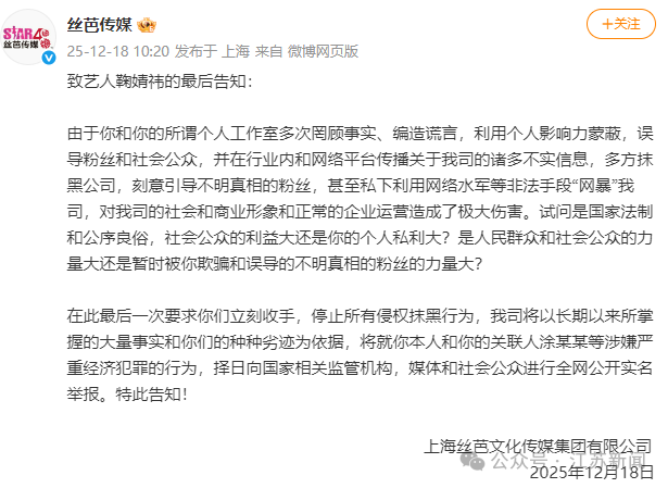
12月18日,絲芭傳媒發布致藝人鞠婧祎的最后告知:
由于你和你的所謂個人工作室多次罔顧事實、編造謊言,利用個人影響力蒙蔽,誤導粉絲和社會公眾,并在行業內和網絡平臺傳播關于我司的諸多不實信息,多方抹黑公司,刻意引導不明真相的粉絲,甚至私下利用網絡水軍等非法手段“網暴”我司,對我司的社會和商業形象和正常的企業運營造成了極大傷害。試問是國家法制和公序良俗,社會公眾的利益大還是你的個人私利大?是人民群眾和社會公眾的力量大還是暫時被你欺騙和誤導的不明真相的粉絲的力量大?
在此最后一次要求你們立刻收手,停止所有侵權抹黑行為,我司將以長期以來所掌握的大量事實和你們的種種劣跡為依據,將就你本人和你的關聯人涂某某等涉嫌嚴重經濟犯罪的行為,擇日向國家相關監管機構,媒體和社會公眾進行全網公開實名舉報。特此告知!


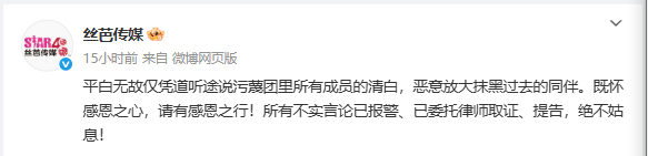
記者注意到,絲芭此前還發文:平白無故僅憑道聽途說污蔑團里所有成員的清白,惡意放大抹黑過去的同伴。既懷感恩之心,請有感恩之行!所有不實言論已報警、已委托律師取證、提告,絕不姑息!?

此前報道:
近日,絲芭傳媒起訴狀稱鞠婧祎合約至2033年引發熱議。12月15日,鞠婧祎方發聲明,稱與絲芭傳媒的經紀合約已于2024年6月終止,同時指控絲芭傳媒偽造藝人簽名及授權。
16日,絲芭傳媒曬筆跡鑒定報告否認偽造藝人簽名及授權。

對此,鞠婧祎方也請律師發布了相關聲明。

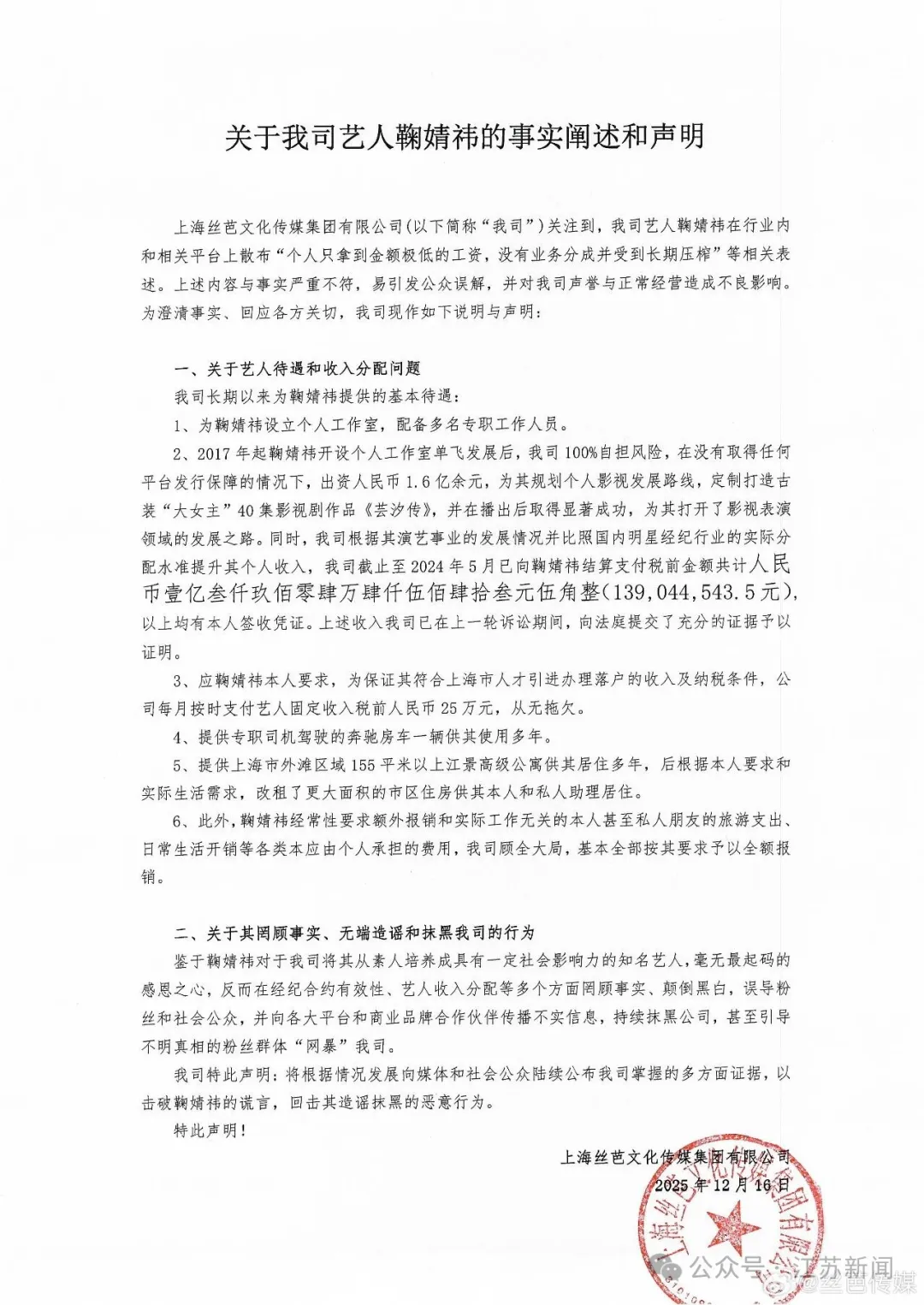
12月16日,上海絲芭文化傳媒集團有限公司官方微博@絲芭傳媒 發布“關于我司藝人鞠婧祎的事實闡述和聲明”,稱鞠婧祎在行業內和相關平臺上散布“個人只拿到金額極低的工資,沒有業務分成并受到長期壓榨”等相關表述,與事實嚴重不符。(此前報道:絲芭傳媒回應鞠婧祎待遇和收入:稅前已支付超1.39億元,并按月支付固定收入25萬元)
聲明稱,絲芭傳媒曾出資人民幣1.6億余元,為鞠婧祎單飛發展后規劃影視發展路線,截至2024年5月,已向鞠婧祎結算支付稅前金額共計139044543.5元,均有本人簽收憑證,并按月支付固定收入25萬元(稅前),還提供專職司機、房車供其使用多年,提供上海高級公寓供其居住。
絲芭回應鞠婧祎聲明稱,將根據情況發展陸續公布多方面證據,回擊鞠婧祎造謠抹黑的惡意行為。

絲芭還表示,圖中公開的藝人收入為公司依約履行代扣代繳義務,并已向管轄地稅務機關依法完稅的正規合法收入,經得起任何形式的稅務核查。但是,在此之外如存在任何形式其他未申報、未依法納稅之收入,絲芭不承擔任何責任。


據公開資料,鞠婧祎,1994年6月18日出生于四川省遂寧市,中國內地影視女演員、流行樂歌手。2013年11月2日,鞠婧祎憑借SNH48《劇場女神》團體公演正式出道。2016年,主演個人首部玄幻劇《九州·天空城》,還曾出演《蕓汐傳》《熱血長安》《新白娘子傳奇》等作品。
來源 | 九派新聞 潮新聞?絲芭傳媒
主編 | 彭丹
編輯 | 杜卉



