
點擊下方微信公眾號名片
關注“鶴壁新聞網”
第一時間了解權威消息
↓↓↓
近期
河南有哪些單位在招人?
一起來看看
河南省醫學科學院康復醫學研究所
公開招聘工作人員13名
招聘計劃
本次招聘工作人員13名。
報名時間
截至2025年12月19日。
報名方式
網上報名。

掃碼查看詳情
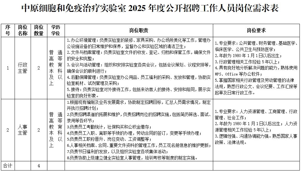
中原細胞和免疫治療實驗室
公開招聘工作人員4名
招聘計劃
(點擊圖片可放大查看)

報名時間
2025年12月10日至2025年12月20日。
報名方式
應聘人員請將報名材料發送至郵箱lifeng_fah@126.com,郵件主題及附件命名為“崗位名稱+姓名+工作年限”。

掃碼查看詳情
河南省科學院半導體研究所
公開招聘工程師崗
招聘計劃
光學工程師1名、電氣工程師1名、軟件工程師1名。
報名時間
招滿為止。
報名方式
將材料統一打包壓縮并按照“應聘工程師崗-具體崗位名稱-姓名”格式命名后發送至郵箱tzytzy312@163.com。

掃碼查看詳情
鄭州航空港經濟綜合實驗區
消防救援支隊
公開招錄政府專職消防員70名
招聘計劃
此次共招錄政府專職消防員70名,為聘用合同制,從事滅火和消防救援工作。其中,滅火救援戰斗員崗位50人,駕駛員崗位20人。
報名時間
截至2025年12月18日24時。
報名方式
網上報名。

掃碼查看詳情
黃河中心醫院
公開招聘應屆高校畢業生
招聘計劃
(點擊圖片可放大查看)

報名時間
2025年12月12日8:00至2025年12月19日12:00。
報名方式
郵箱報名(hhzxyyrlczp@163.com)。

掃碼查看詳情
南陽市中醫院
公開招聘高層次人才55人
招聘計劃
本次招聘副高級及以上職稱專業技術人員55人。
報名時間
截至2025年12月20日17:30。
報名方式
采用網上投遞電子簡歷方式報名,提交簡歷、學歷學位證明、任職資格證書、學術成果證明及代表作等材料至郵箱nyszyyrsk@126.com,在郵件主題和附件標題加注“崗位+職稱+姓名”。

掃碼查看詳情
鄭州城建職業學院
公開招聘
招聘計劃

報名時間
自公告發起之日報名。
報名方式
將個人簡歷以電子郵件的方式將相關報名材料掃描件發送至郵箱zzcjzyxy_hr@163.com,郵件標題注明應聘崗位+本人姓名+學位+畢業學校+所學專業。

掃碼查看詳情
安陽市殷都區正一中學
公開招聘優秀教師
招聘計劃
語文、數學、英語各2人,物理、生物、歷史、地理各1人,其他學科特別優秀者也可報名。
報名方式
網上報名。

掃碼查看詳情
聊天框內發送關鍵詞,獲取內容
發送“供暖”可了解今冬供熱收費時間、收費標準、交費方式
發送“招聘”可了解鶴壁近期就業崗位信息
發送“天氣”可了解鶴壁近期天氣情況
櫻花小編邀您看
更多精彩視頻,盡在鶴壁新聞網視頻號、抖音號,歡迎關注~
來 源:河南發布微信公眾號
責 編:沈衛中
校 對:王艷茹 丨 審 核:馮麗敏
總值班:劉春有 丨 監 制:靳麗娜
互聯網新聞信息服務許可證編號:41120180009

