
12月11日,湖南中醫藥大學發布《關于開展撤稿論文自查和“回頭看”工作的通知》,要求逐一排查2023年以來本人署名的科技論文撤稿情況,詳細核實撤稿原因、涉及人員及是否存在學術不端行為。

西安工程大學在12月9日也發布通知,要求對2023年以來以學校作為第一通訊作者的第一署名單位的自然科學領域撤稿論文進行自查。
除了這兩所高校,近一個月,浙江工業大學、江蘇大學、武漢體育學院、常州工學院、內蒙古農業大學、南京中醫藥大學、東莞理工學院等高校均開展撤稿論文自查工作。
這次自查行動并非年底突襲,這背后,是對學術不端行為的零容忍和嚴懲,不允許論文一撤了之。
早在2024年12月,澳門科技大學商學院一位管理學博士生,因發表的期刊論文存在抄襲行為,被期刊撤稿。經大學調查核實,決定撤銷該生管理學博士學位,畢業證書作廢。

同年3月,廣州應用科技學院也發布公告稱,該校2023屆本科畢業生陳某因學士學位論文剽竊,被撤銷工學學士學位和畢業證書。

撤稿,敲響學術警鐘
撤稿,是學術共同體自我糾錯的一種常規機制。一些作者在論文發表后,由于發現內容不嚴謹、不規范而主動要求撤稿,體現了對學術的負責任態度。但也有一些撤稿,是對數據造假、抄襲剽竊、重復發表等行為的刻意掩蓋,屬于學術不端。
據Nature news 2024年11月19日文章,美國羅切斯特大學正式確認,曾聲稱自己發現了室溫超導體的物理學教授蘭加·迪亞斯(Ranga Dias),被認定存在學術不端行為,已被學校解雇。迪亞斯所在團隊曾在2020年和2023年兩度宣布發現室溫超導材料,兩篇論文均發表于Nature雜志封面,又因數據分析完整性問題,以及合著者投訴先后遭到撤稿。

放眼望去,問題論文多如過江之鯽。2023年7月,美國斯坦福大學前校長馬克·泰西耶-拉維涅深陷學術不端風波,在其作為主要作者的5篇論文中,他負責的實驗室成員不當操縱科研數據或實驗操作有問題,導致論文存在重大缺陷,而泰西耶-拉維涅未采取措施糾正錯誤,最終被迫撤稿辭職。大約在同一時間,哈佛商學院教授Francesca Gino被指控偽造數據,很快,Gino的多篇論文被撤,哈佛商學院也對其作出無薪行政休假的制裁。
當“撤稿”以數字呈現,更是觸目驚心。一項由Nature發起的研究顯示,2013年學術論文撤稿數僅有1000余篇,2023年超過了1萬篇,打破了年度記錄,讓整個科研學術界的聲譽岌岌可危。
在世界范圍內大規模撤銷論文的風波中,中國學術界也無法置身事外。2024年2月,Nature刊登的《China conducts first nationwide review of retractions and research misconduct》報道指出,自2021年以來,全球范圍內涉及中國學者的撤稿已超過17000篇,2023年全年撤稿論文中,約四分之三來自中國學者。


嚴懲,向不端行為“開刀”
撤稿絕非終點。近年來國家下大力氣整治學術不端行為,織密制度之網。
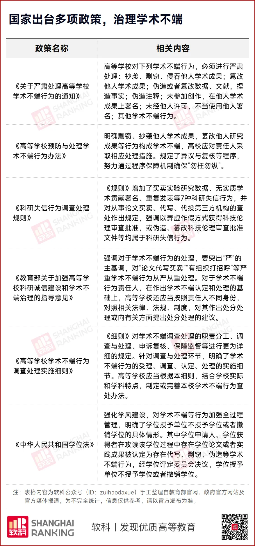
2022年8月,科技部、中宣部等22個部門聯合發布《科研失信行為調查處理規則》,增加了買賣實驗研究數據、無實質學術貢獻署名、重復發表等7種科研失信行為,強調以弄虛作假方式獲得科技倫理審查批準,或偽造、篡改科技倫理審查批準文件等均屬于科研失信行為。
2025年,新修訂的《國家自然科學基金條例》施行,在強化科研誠信和科技倫理建設方面作出系列新規定。這些規定旨在對學術不端行為起到警示震懾作用。

今年12月初,科技部會同有關部門部署開展學術不端撤稿論文專項整治行動,明確將嚴重失信行為納入數據庫,并與項目申報、院士增選、科技獎勵等直接掛鉤,就是要拉起一條帶電的“高壓線”,徹底扭轉失信成本低的局面。
目前,學術不端撤稿論文整治已成為一項常態化工作,科技部將牽頭推動建立健全學術不端撤稿論文長效治理機制,持續開展撤稿論文監測。
另一方面,學術失信背后,也暴露出評價“土壤”的問題。一些單位仍然存在唯論文、唯帽子的問題,忽視了成果本身的質量與價值。江蘇大學在12月5日發布的自查通知中也指出,要建立長效機制,進一步深化科技評價改革,堅決破除“五唯”傾向,在職稱評聘、學位授予、科研考核等環節中,要以創新能力、質量、實效為導向,推行代表性成果評價,淡化論文數量和獎項指標。

懲戒是手段,而非目的。學術不端,就像是定時炸彈,隨時會爆炸。
對于學術造假者而言,每一次的謊言,都是給自己未來挖的坑。科學一方面是孜孜以求的探索與發現,一方面是反復的證偽與調整糾偏,這條道路上沒有捷徑,唯有不懈的苦功,只有回歸學術初心,堅守學術本真,才能真正將創新服務于國家發展、人民福祉。
而高校作為論文發表的主要單位,要完善論文發表前審核等主動預防機制,從源頭減少學術不端撤稿行為發生。


點贊接發論文順利!



