
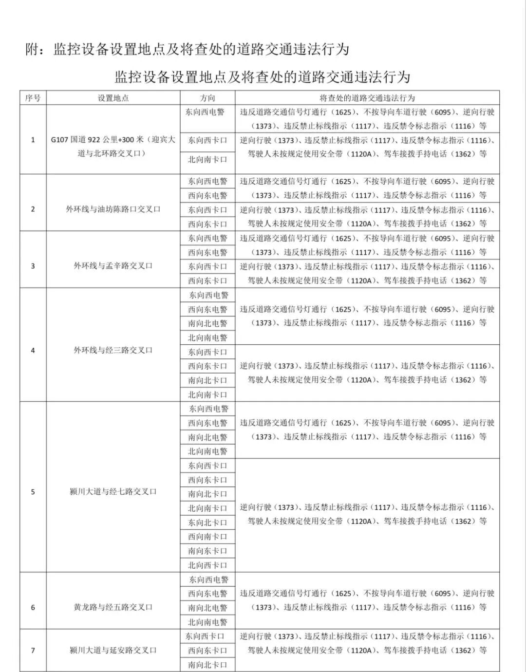
12月12日,臨潁縣公安交通警察大隊發布關于城區8個路口新增交通技術監控設備的公告。新增交通技術監控設備主要對機動車闖紅燈、不按規定車道行駛、逆向行駛、違反禁令標志指示、違反禁止標線指示、駕駛人未按規定使用安全帶、駕車接撥手持電話等交通違法行為進行抓拍取證,并依法處罰,擬于2025年12月25日啟用。




-- 點擊關注 --
來 源:臨潁交警
責 編:曹 ? 華?丨 校 對:李 ? 鑫
統 籌:周鶴琦 丨 審 核:譚藝君

12月12日,臨潁縣公安交通警察大隊發布關于城區8個路口新增交通技術監控設備的公告。新增交通技術監控設備主要對機動車闖紅燈、不按規定車道行駛、逆向行駛、違反禁令標志指示、違反禁止標線指示、駕駛人未按規定使用安全帶、駕車接撥手持電話等交通違法行為進行抓拍取證,并依法處罰,擬于2025年12月25日啟用。




-- 點擊關注 --
來 源:臨潁交警
責 編:曹 ? 華?丨 校 對:李 ? 鑫
統 籌:周鶴琦 丨 審 核:譚藝君