全球存儲芯片行業周期性上行之際,佰維存儲正迎來關鍵節點。
A股上市近三年后,37 歲“創二代”孫成思正推動市值超500億元的佰維存儲加速叩關港股。

業務規模擴張、資本開支攀升、財務波動加劇,以及監管層補充材料要求,共同構成這家深圳半導體公司的新階段考驗。
01
“創二代”進場
佰維存儲的成長路徑頗具典型性,由技術型創始人與具備市場化思維的接班人共同推動,逐步構建起如今的業務版圖。
公司創始人為孫日欣,1986年畢業于西南交通大學計算機系自動控制專業后,被分配到鐵道部第一設計院計算機運用中心工作。
上世紀九十年代,改革開放事業如火如荼。受此影響,孫日欣辭去鐵飯碗,開啟創業之路。
1995年,孫日欣在深圳成立了一家貿易公司,創辦“BIWIN”品牌,主要銷售硬盤驅動器和軟性磁盤等計算機部件產品。
1999年,孫日欣成立了一家工廠,開始布局硬件生產環節,專注于閃存模塊、顯卡的代工制造。
2009年金融危機后,孫日欣逆勢建設晶圓封測工廠,為后續發展奠定基礎。
2010年9月,孫日欣、徐林仙夫婦聯合另外2人成立深圳泰勝微科技有限公司,注冊資本500萬元,夫婦倆合計出資80%。
2010年前后,公司正式進軍嵌入式存儲及SSD領域,出貨量迅速攀升,2011年在全球閃存盤市場占據超過一成份額。
2012年5月,出于戰略發展的需要,公司更名為深圳佰維存儲科技有限公司(下稱“佰維有限”)。
公司改名后,孫日欣夫婦之子孫成思留學歸來,進入家族事業歷練。
孫成思1988年5月出生,擁有英國牛津布魯克斯大學商務與管理專業本科學歷。
2012年8月,孫成思入職佰維有限,出任副總經理一職。
2015年11月,孫日欣退出公司管理層,擔任高級顧問;同時,孫成思接棒父親孫日欣,成為公司總經理和董事長。
2016年8月,佰維有限整體變更為股份有限公司,即如今的佰維存儲。
A股上市前,公司引入中網投和國家集成電路產業投資基金二期(簡稱“大基金二期”)等戰略投資者。
2022年12月底,佰維存儲成功登陸上交所科創板,募資凈額約5.23億元。
A股上市后,孫成思的控股結構與一致行動協議高度相關。
通過簽署一致行動協議,其個人與四個員工持股平臺及三名親屬合計可控制約26.47%投票權。
然而,上述協議將于2025年12月30日到期。
佰維存儲10月底提交的港股招股說明書顯示,截至2025年10月20日,其一致行動人暫無續簽意向。
協議到期后,孫成思僅直接控制17.65%投票權。雖預計其仍為實控人,但控制權比例明顯下降。
若無新安排,企業重大決策節奏可能面臨更多不確定性。
從2010年成立到如今,佰維存儲在孫氏父子兩代人的帶領下,已取得一定的市場地位。
根據弗若斯特沙利文的資料,佰維存儲是全球唯一一家具備晶圓級封裝能力的獨立存儲解決方案提供商。
憑借這一能力,佰維存儲已進入Meta、小米、谷歌等全球科技公司的供應鏈。
公司業務覆蓋智能移動及AI新興端側、PC及企業級存儲、智能汽車及其他應用,正積極擁抱AI時代。
據了解,大基金二期自10月至12月通過大宗交易累計減持佰維存儲A股464.6萬股,持股比例下降至約6.90%。
02
借款超70億元
從公司披露的財務數據看,佰維存儲近三年業務規模增長顯著,但盈利能力波動與短債壓力明顯。
港股招股書顯示,2022年至2024年,公司收入從29.86億元增長至66.95億元,復合年增長率高達49.7%。
2025年上半年,佰維存儲錄得收入39.12億元,同比增長13.7%,增速有所放緩。
收入結構上,智能移動及AI新興端側與PC及企業級存儲業務為公司主要收入來源。

具體來看,PC及企業級存儲業務呈現持續增長趨勢,收入由2022年的6.77億元增至2024年的20.41億元;
而智能移動及AI新興端側業務波動更為明顯,2023年同比下降32.7%至11.82億元,2024年同比增長213.9%至37.10億元。
這樣的波動,或與行業周期、客戶需求調整、產品結構變化等因素密切相關。
毛利率表現最能反映公司在行業周期中的敏感度。
2023年佰維存儲整體毛利率降至-2.1%,智能移動及AI新興端側業務毛利率更是跌至-11.1%。
隨著2024年行情回暖,整體毛利率回升至17.3%,但2025年上半年降至個位數水平。
毛利率大幅波動顯示公司在行業競爭格局、采購成本、產能利用率等方面面臨一定壓力。
研發開支作為佰維存儲最核心的投入,2022年至2025年上半年累計投入13.07億元。

另外,2023年至2025年上半年,員工薪酬占研發開支總額均在七成以上,反映公司研發活動大量依賴工程師團隊,而非重資產設備投入。
與此同時,公司借款利息開支增長迅速,2022年僅2920萬元,至2024年已達到1.45億元。
文件顯示,利息成本上升與公司借款規模增長直接相關。
截至今年8月底,佰維存儲的借款總額約為70.89億元。
在資產負債結構中,短債情況尤為突出。
2025年6月底公司流動借款達38.4億元,現金及現金等價物僅15.94億元,出現22.46億元短債缺口。

至8月底,缺口進一步擴大至28.62億元。
不過,佰維存儲在港股招股書中強調公司“維持了穩健的現金狀況”。
截至8月底,其現金及現金等價物為17億元,超過受關連擔保約束的銀行貸款金額(預計約為8.97億元)。
顯而易見,短債壓力疊加擴產投入需求,推動公司選擇在A股定增之外同時尋求港股融資。
4月份,公司通過A股定增凈募資約19億元,用于惠州基地擴建與晶圓級先進封裝能力建設。
該金額較2023年7月披露的定增預案大幅縮水,其中稱擬募資不超過45億元。
盡管募資額收縮,但由于擴產仍在推進,資金壓力并未明顯緩解。
整體來看,佰維存儲處于快速擴張、現金密集投入、融資高度依賴的階段。
公司營收增長與規模擴張確實迅速,但盈利能力波動和短債壓力同時存在。
公司赴港IPO在客觀上承擔著補充資本、降低負債壓力、提高議價能力的作用,但其能否順利推進仍取決于監管審核及市場接受度。
03
董事人均年薪千萬
孫成思掌舵后,佰維存儲高管結構呈現年輕化的特征。
港股招股書顯示,公司現任董事會中共有5名執行董事。

他們分別為董事長孫成思、總經理何瀚、副總經理徐騫、副總經理王燦以及副總經理兼員工代表董事劉陽。
現年48歲的劉陽,屬于公司最早一批管理人員。
本科畢業于河南財經學院勞動經濟專業,劉陽在佰維存儲成立初期便加入,曾先后擔任副總經理及總經理職務。
2015年11月離職后,劉陽進入深圳大普微電子科技有限公司工作,直至2020年10月重新回歸佰維存儲,并于2021年7月起再任副總經理。
今年5月,他被進一步任命為公司執行董事及職工代表董事。從資歷和內部影響力看,其角色更接近創業元老。
與劉陽相比,其余執行董事整體更年輕,均在35歲以上、未滿40歲。
其中最受關注的是總經理何瀚。何瀚擁有北京大學學士、碩士學位,2019年1月加入佰維存儲時年僅30歲,直接擔任CEO。
但他此前的職業背景與半導體存儲關聯有限,主要經歷集中在資本端。
公開信息顯示,入職佰維存儲前,他曾就職于中信證券(600030.SH,06030.HK)及上海城投集團旗下的誠鼎投資,分別擔任高級經理及高級投資經理。
值得注意的是,佰維在A股上市時的保薦機構/主承銷商正是中信證券。
何瀚從投資機構轉向科技公司經營管理,毫無疑問可以將相關資本經驗用于公司治理。
相比之下,徐騫和王燦屬于技術型背景。
徐騫本科畢業于哈爾濱理工大學,隨后在美國加州大學圣塔芭芭拉分校(UCSB)取得電子工程碩士學歷。
加入佰維存儲前,他在A股上市公司士蘭微(600460.SH)擔任產品及客戶質量保證工程師,履歷與半導體領域契合度較高。
2016年2月進入公司后,他先是從總經理助理干起,并于2019年6月被提拔為公司副總經理,主要負責國際市場方面的運營管理及決策。
王燦則擁有清華大學機械工程及自動化專業本科、中國科學院大學光學工程碩士學歷。
2020年8月進入佰維存儲前,他曾在廣東華晟數據固態存儲有限公司和美光半導體技術(上海)有限公司任職,兩者均屬于半導體企業。
其加入時間雖較晚,但技術背景扎實,是佰維存儲在產品體系中不可忽視的核心技術人員。
2024年5月,他被增補為執行董事,顯示公司對其在下一階段發展中的技術帶動作用有所期待。
此外,公司管理層中還包括51歲的副總經理蔡棟以及41歲的財務總監兼董事會秘書黃炎烽,構成更完整的經營團隊結構。
值得關注的是,公司高管近三年的薪酬增長幅度非常顯著。
2022年,孫成思、何瀚、徐騫的稅前薪酬分別為120.7萬元、119.3萬元和178.1萬元。
但2023年起,薪酬出現大幅跳升:三人的薪酬分別升至1839.8萬元、1634.9萬元和1069.5萬元。

2024年,三人的稅前薪酬進一步提升,分別達到5634.7萬元、5177.1萬元和1299.6萬元,漲幅甚至超過數倍。
這一變化引人關注,尤其是在公司尚處關鍵擴張階段、毛利率受行業周期影響顯著的背景下,高管薪酬的增長節奏值得投資者進一步觀察。
與此同時,去年5月才加入董事會的王燦當年獲得的稅前薪酬亦達到1727.2萬元。
04
結語
如今,佰維存儲站在規模擴張、資本消耗、行業周期與監管審視交匯的節點。
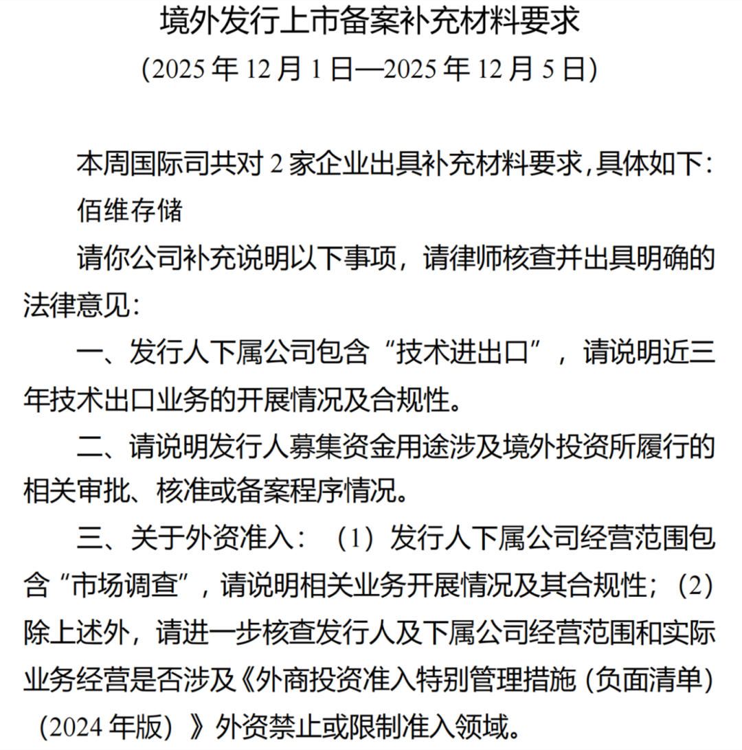
在沖刺港股上市過程中,公司迎來了來自監管端的進一步問詢。
12月6日,中國證監會國際司披露對佰維存儲出具補充材料要求,涉及技術進出口、募集資金用途相關和外資準入問題。

總的看下來,孫成思推動的全面擁抱AI策略調整正在重塑公司的增長路徑。
但佰維存儲港股IPO能否順利推進,當下的首個挑戰就是出具一份令監管部門滿意的補充材料。


